找回密码
 邀请码注册

QQ登录

只需一步,快速开始

搜索附件  

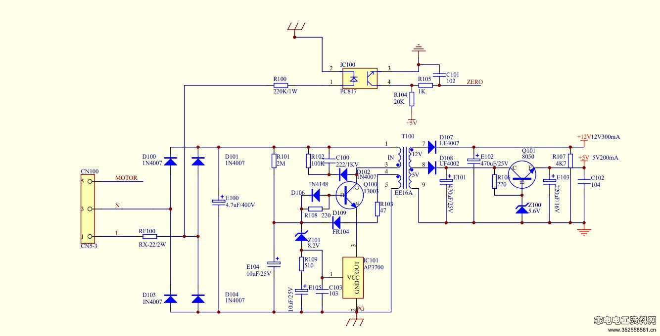
美的微波炉电脑板电路图.pdf

维修爱好者 家电电工资料网
维修爱好者 家电电工资料网

 

新型-美的微波炉 电路图:
新型-美的微波炉 电路图



维修爱好者 家电电工资料网

QQ|手机版|家电电工资料网 ( 辽ICP备17010435号-3 )|网站地图|辽公网安备 21140202000087号

GMT+8, 2026-2-10 18:26

Powered by Discuz! X3.5

© 2001-2026 Discuz! Team.

返回顶部